各县(区)人民政府(管委会),市有关单位:

  经市人民政府同意,现将《惠州市数字产业基地高质量发展若干政策》印发你们,请认真抓好贯彻落实。实施过程中遇到的问题,请径向市工业和信息化局反映。

惠州市工业和信息化局

2024年12月30日

(联系方式:工业互联网和数字产业促进科,2873166)

惠州市数字产业基地高质量发展若干政策

  为深入贯彻省委省政府关于支持惠州加快构建绿色低碳产业体系打造广东高质量发展新增长极的重大部署,推动《惠州市打造国内一流数字产业基地实施方案》加快落实,进一步推动我市数字产业基地高质量发展,特制定以下政策。

  一、推动数字产业扩规模

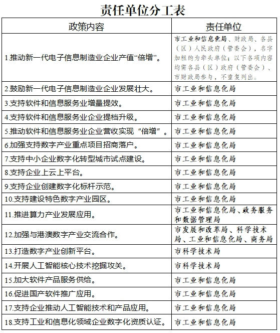
  1.推动新一代电子信息制造业企业产值“倍增”。对纳入我市统计范围的新一代电子信息制造业企业3年内实现产值倍增的,给予一次性奖励:倍增后产值在1亿元(含)到3亿元(不含)的,奖励30万元;倍增后产值在3亿元(含)到6亿元(不含)的,奖励50万元;倍增后产值在6亿元(含)以上的,奖励100万元。

  2.鼓励新一代电子信息制造业企业发展壮大。对纳入我市统计范围的年度工业产值10亿元(含)以上,且工业产值增速达15%以上的新一代电子信息企业给予“高成长”奖励,奖励额度按照其年度工业产值增量的1‰,予以最高不超过100万元的奖励。

  3.支持软件和信息服务业增量提效。大力招引工业互联网、大数据、区块链、云计算、人工智能、元宇宙、低空经济等领域优质软件和信息技术服务企业。鼓励发展服务型制造,支持制造业企业等非软件企业剥离涉软业务成立独立法人的软件和信息服务业企业。对新成立的软件和信息服务业企业,两年内年度营业收入首次达到2000万元(含)以上的,可按其营业收入给予不超过3%的比例奖励,最高奖励200万元。

  4.支持软件和信息服务业企业提档升级。对已成立的年营业收入首次达到2000万元、5000万元、1亿元、5亿元、10亿元的软件和信息服务业企业,分别给予20万元、30万元、50万元、80万元、100万元的“晋档升级”奖励。对首次入围国家鼓励的重点软件企业、中国软件业务收入100强企业榜单的企业,分别给予50万元、100万元一次性奖励。

  5.推动软件和信息服务业企业营收实现“倍增”。对纳入我市统计范围的软件信息服务业企业3年内实现年营业收入倍增的,按其达到营收倍增后增量的1%给予“倍增”奖励,最高给予不超过100万元的一次性奖励。

  6.加强支持数字产业重点项目招商落户。鼓励数字产业领域具有较强实力的企业招引其产业链上下游制造业、软件和信息服务业配套企业落户。支持由两家或以上的企业、协会、机构组成联合体,招引关联业务的软件和信息技术服务业企业落户,打造更加完善产业链生态。对升规纳统后年产值或年营业收入分别首次突破1亿元、2000万元的制造业或软件和信息服务业企业,按照每家企业奖励20万元的标准,给予成功招引新企业落户我市的企业或联合体当年累计不超过100万元的一次性奖励。加大对人工智能产业底座培育项目的支持,对我市新引进或增资扩建的经国家“窗口指导”通过的集成电路制造项目,参照省制造业重大项目投资政策给予一定的奖励,奖励比例不超过项目总投资的2‰,最高奖励200万元。

  二、支持数字产业提质量

  7.支持中小企业数字化转型城市试点建设。整合省、市、县(区)级中小企业数字化转型补助资金,聚焦5G及智能终端、超高清视频显示、智能网联汽车、新型储能等细分行业,对单个工业中小企业数字化改造项目按照不超过实际签订合同金额40%的奖补比例给予奖补,试点期内单个企业奖补上限为30万元;对其中总投资额(不含税)超过200万元(含)且获评为数字化转型示范项目的企业,市级资金给予每家企业50万元奖励,支持不超过20家转型示范项目企业。对各细分行业数字化转型行业平台省级资金按其核定投资额(不含税)不超过30%的比例予以奖补,最高不超过100万元。遴选数字化评估诊断服务商,为细分行业内中小企业数字化转型提供评估、诊断和解决方案建议等服务,省级资金对每完成一家评估诊断服务项目给予4万元的补助。

  8.支持企业上云上平台。支持规模以上制造业企业实施上云上平台,市级资金按照其不超过实际签订合同金额50%(含)的比例予以奖补,单个企业单个项目当年享受奖补资金上限为20万元。

  9.支持企业创建数字化标杆示范。对首次通过国家两化融合管理体系贯标(AA级以上)且入选并完成惠州市企业首席数据官(企业CDO)示范建设试点的企业市级资金给予10万元一次性奖励。对获得国家或省的5G应用、工业互联网、制造业与互联网融合、大数据、人工智能、数据安全、工业互联网安全和“数字领航”、“5G全连接工厂”等示范项目、典型(优秀)应用场景和案例、骨干企业等称号的企业市级资金分别给予国家级50万、省级20万元一次性奖励。

  三、夯实数字产业平台载体

  10.支持建设特色数字产业园区。对成功创建“中国软件名园”或新获得“国家新型工业化产业示范基地(软件和信息服务业)”等授牌的软件类基地(园区),市级资金给予运营主体100万元的一次性奖励。对认定为市级软件园并获评年度“三星级”园区的软件园,市级资金给予运营主体当年度30万元奖励。对软件园内规模以上软件和信息服务业企业数量达5家、10家、20家以上的,按晋级补差原则,市级资金分别给予园区运营主体20万、50万、100万的一次性奖励。支持产业园区布局建设数字产业园或数字产业集聚区,对获评为国家、省数字产业类产业园(包含但不限于新一代电子信息类产业园、软件园、人工智能产业园、5G应用示范园/产业园、数字创意类示范基地园区等)的园区建设运营主体(非行政、事业单位),市级资金分别一次性给予100万元和50万元奖励。

  11.推进算力产业发展应用。市级资金每年安排2000万元,对购买粤港澳大湾区(惠州)数据产业园内智能算力服务,年度购买合同额(不含税)超过1000万元的企业,按照算力服务合同实际支付金额不超过20%给予算力用户补贴奖励,每家企业每年奖励额度不超过200万元。

  12.加强与港澳数字产业交流合作。支持港澳生产力促进中心(局)等法定公营机构在我市建立数字、科技等赋能服务体系,为我市制造业企业提供(包括数字化评估诊断、软件更新、技术研发及转化、科技咨询、市场拓展推广、定制化服务外包等)专项辅导服务,助力我市企业转型升级,为粤港澳大湾区的融合创新发展注入活力。

  四、提升数字产业创新能力

  13.打造数字产业创新平台。数字产业企业通过省级新型研发机构认定的,市财政一次性奖励支持100万元。实施新型研发机构综合评价后补助政策,评价结果为优秀和良好的,市级资金分别补助50万元、30万元。数字产业企业获得国家高新技术企业认定的,市级资金按现行政策给予奖励。落实《惠州市科学技术局关于惠州市科技企业孵化载体认定和扶持的办法》,实施在孵企业引育奖补、高新技术企业引育奖补、孵化基金投资奖补和创新创业赛事奖补。

  14.开展人工智能核心技术挖掘攻关。支持人工智能企业申报市重点领域研发项目,开展人工智能关键核心技术攻关,形成一批具有核心自主知识产权的科技成果。对竞争性重大研发项目和重点研发项目,市级资金分别给予最低200万元和50万元资助,对以“揭榜挂帅”方式组织的项目,按照技术交易额的一定比例给予最高300万元补助。

  五、提升数字技术应用水平

  15.加大软件产品服务供给。评选发布惠州市优秀软件产品和信息技术服务目录,以每款产品和信息技术服务入选目录清单的年度为起点,市级资金三年内每年补贴使用企业当年实际采购合同总额度的10%,同一产品和服务不重复享受,单个企业当年享受产品和服务的最高补贴额度为50万元。

  16.促进国产软件推广应用。支持企业基于鸿蒙、欧拉等国产操作系统、工业软件(包含并不限于生产研发设计、信息管理、生产控制、嵌入式软件)、数据库、中间件等进行产品研发、适配,市级资金对首次通过适配认证并取得认证证书或产品兼容性证书的每个产品一次性奖励5万元,每年每家企业奖补产品不超过6个。支持企业开放场景创新应用开源鸿蒙操作系统,每年征集优秀示范案例不超过10个,经评选市级资金给予每个案例最高20万元奖励。对加入开放原子开源基金会“OpenAtom OpenHarmony”项目群成为A类、B类、C类捐赠人的企业,市级资金分别给予30万元、20万元、10万元的分档奖励。

  17.支持企业推动人工智能技术和产品应用。支持生产制造等领域应用人工智能技术,鼓励企业围绕智能制造、智能维护、智能检测、智能网联汽车、智能家电等重点领域,研发推广一批技术水平先进的人工智能产品。征集人工智能在制造业领域优秀示范应用场景项目,对项目总投资额(不含税)超500万元,经评选市级资金对前三名企业给予30万元一次性奖励。

  18.支持工业和信息化领域企业数字化资质认证。对首次通过软件能力成熟度集成模型(CMM/CMMI)三级、四级和五级的软件企业,按照晋级补差原则市级资金分别给予3万元、5万元、10万元的分档奖励;对首次获得信息技术服务标准(ITSS运维)成熟度三级、二级和一级的软件企业,按晋级补差原则市级资金分别给予2万元、3万元、5万元的分档奖励。对首次通过数据管理能力成熟度(DCMM)二级、三级、四级和五级的数字产业企业按晋级补差原则市级资金分别给予3万元、5万元、10万元、20万元的一次性分档奖励;对首次通过数据安全能力成熟度(DSMM)二级、三级和四级的数字产业企业按晋级补差原则市级资金分别给予3万元、5万元、10万元的分档奖励。

  本政策自印发之日起施行,有效期为3年。本政策涉及的奖励及补助事项,将结合当年财政状况以具体申报通知为准,所需资金原则上在上级专项资金和市级工业和信息化发展专项资金中统筹安排解决。不足部分,按现行财政体制分成比例,由市、县(区)分级承担。除第3条和第5条、第4条和第5条可重复享受奖补外,符合本政策规定的同一项目、同一事项同时符合国家、省和市其他扶持政策规定,按照就高不重复的原则予以支持,另有规定的除外。鼓励各县(区)依据本政策制定相应配套政策,形成市、县(区)政策联动。

  本政策所指“数字产业企业”为国家统计局发布的《数字经济及其核心产业统计分类(2021)》(国家统计局令第33号)中01—04大类中所包含产业领域内的企业,即数字产品制造业、数字产品服务业、数字技术应用业、数字要素驱动业四大类产业为主营业务的企业。

  附件:

1.名词解释              

2.责任单位分工表

附件1名词解释

  新一代电子信息:根据《广东省发展新一代电子信息战略性支柱产业集群行动计划(2021-2025年)》中关于新一代电子信息产业的定义,新一代电子信息企业为制造业中的39大类,即计算机、通信和其他电子设备制造业,主要包括:计算机整体及零部件、新一代通信设备,手机、可穿戴智能设备等新一代智能消费终端、专业/非专业视听设备、智能车载设备、集成电路、光电子器件、敏感元件及传感器、电子元件及电子专用材料等制造领域。


  工业互联网:互联网和新一代信息技术与工业系统全方位深度融合所形成的产业和应用生态,是工业智能化发展的关键综合信息基础设施。其本质是以机器、原材料、控制系统、信息系统、产品以及人之间的网络互联为基础,通过工业数据的全面深度感知、实时传输交换、快速计算处理和高级建模分析,实现智能控制、运营优化和生产组织方式变革。


  大数据:需要新处理模式才能具有更强的决策力、洞察发现力和流程优化能力的海量、高增长率和多样化的信息资产。其意义不在于掌握庞大的数据信息,而在于对这些含有意义的数据进行专业化处理。


  区块链:一种由多方共同维护,使用密码学保证传输和访问安全,能够实现数据一致存储、难以篡改、防止抵赖的记账技术,也成为分布式账本技术,是一种在不可信的竞争环境中低成本建立信任的新型计算范式和协作模式。


  云计算:分布式计算、效用计算、负载均衡、并行计算、网络存储、热备份冗杂和虚拟化等计算机技术混合演进并跃升的结果。云计算将计算任务分布在大量计算机构成的资源池上,使各种应用系统能够根据需要获取计算力、存储空间和各种软件服务。


  人工智能:研究开发用于模拟、延伸和扩展人类智能的理论、方法、技术及应用系统的一门新技术科学,其内涵包括脑认知基础、机器感知与模式识别、自然语言处理与理解、知识工程等方面。


  元宇宙:元宇宙是整合多种新技术而产生的新型虚实相融的互联网应用和社会形态,它基于扩展现实技术提供沉浸式体验,以及数字孪生技术生成现实世界的镜像,通过区块链技术搭建经济体系,将虚拟世界与现实世界在经济系统、社交系统、身份系统上的密切融合。


  低空经济:通俗来讲,垂直高度3000米以下为低空,“低空经济”是指以民用有人驾驶和无人驾驶航空器在低空空域内的各类飞行活动为牵引,辐射带动相关领域融合发展的综合经济形态。


  上云上平台:围绕研发设计、生产管控、经营管理、售后服务等核心业务环节,利用工业互联网新技术、新工具、新模式,实施数字化转型升级,进一步降低经营成本、提升生产效率、提高产品质量、降低能耗排放、优化产业协同等。


  两化融合管理体系贯标:依据《信息化和工业化融合管理体系要求》(GB/T 23001-2017)和《信息化和工业化融合管理体系新型能力分级要求》(GB/T 23006-2022),通过管理评审的企业能获得两化融合管理体系认定的证书。两化融合等级评定分为“A级别”至“AAAAA级”五个等级。


  粤港澳大湾区(惠州)数据产业园:2020年6月9日,《广东省工业和信息化厅关于印发广东省5G基站和数据中心总体布局规划(2021-2025年)的通知》(粤工信信软〔2020〕73号)印发,全省数据中心规划按照“双核九中心”的总体布局,形成广州、深圳两个低时延数据中心核心区和汕头、韶关、梅州、惠州、汕尾、湛江、肇庆、清远、云浮9个数据中心集聚区。惠州作为“九中心”布局之一,规划依托惠东白花镇建设“粤港澳大湾区(惠州)数据产业园”,建设惠州数据中心集聚区。


  软件能力成熟度集成模型(CMM/CMMI):软件能力成熟度模型是一种对软件组织在定义、实施、度量、控制和改善其软件过程的实践中各个发展阶段的描述形成的标准。


  信息技术服务标准(ITSS运维):是一套成体系和综合配套的信息技术服务标准库,全面规范了信息技术服务产品及其组成要素,用于指导实施标准化和可信赖的信息技术服务。


  数据管理能力成熟度评估模型:数据管理能力成熟度模型是我国在数据管理领域正式发布的首个国家标准,该标准已于2018年发布执行,标准号GB/T36073-2018,标准旨在帮助企业利用先进的数据管理理念和方法,建立和评价自身数据管理能力,持续完善数据管理组织、程序和制度,促进数据交易,体现数据价值,释放数据红利。


  工业软件:应用于工业领域,为提高工业研发设计、业务管理、生产调度和过程控制水平的相关软件和系统。是将工业技术软件化,即工业技术、工艺经验、制造知识和方法的显性化、数字化、智能化和系统化,是一种典型的人类使用知识和机器利用知识的推广和普适过程。


  开放原子开源基金会:开放原子开源基金会(以下简称“开源基金会”)是在民政部注册的致力于开源产业公益事业的非营利性独立法人机构。开源基金会的服务范围包括开源软件、开源硬件、开源芯片及开源内容等,为各类开源项目提供中立的知识产权托管,保证项目的持续发展不受第三方影响,通过开放治理寻求更丰富的社区资源的支持与帮助,包括募集并管理资金,提供法律、财务等专业支持。


附件2:责任单位分工表


图片

:惠州市工业和信息化局

点赞(0) 打赏

评论列表 共有 0 条评论

暂无评论